当前位置: 首页 · 要闻与快讯 · 正文

罗汉果甜苷提高雌性动物繁殖性能的研究进展

2022/01/11 22:21    阅读:

 

罗汉果主要分布在我国南方亚热带地区,是广西重要特色经济作物,具有止咳化痰、润肠通便、防暑降燥等功效,长期以来深受南方地区人们的喜爱。罗汉果是我国首批获得批准的药食兼用材料之一。食用,具有甜度高(是蔗糖的几十到几百倍)、能量低至零等优点,是蔗糖的理想替代物;药用,能有效抵抗肥胖、降血糖血脂、提高胰岛素敏感性、抗癌、抗炎症、抗氧化等。罗汉果对雌性动物生殖的功能性作用尚未得到证实

近几年,梁兴伟研究小组针对罗汉果对雌性生殖的功能性作用开展了一系列研究,取得了重要进展。其主要研究成果概述如下:

1.发现在成熟液中添加罗汉果甜苷V能显著促进猪卵子成熟(Theriogenology 2020进入ESI高被引论文;获授权发明专利1)(图1)。卵子体外成熟是家畜体外胚胎生产-胚胎移植(IVP-ET)的重要技术环节,但当前体外培养系统还无法完全满足家畜卵子体外成熟的需求。本研究有助于推动植物提取物在家畜卵子体外成熟系统优化方面的应用。

 

图(1ESI高被引论文

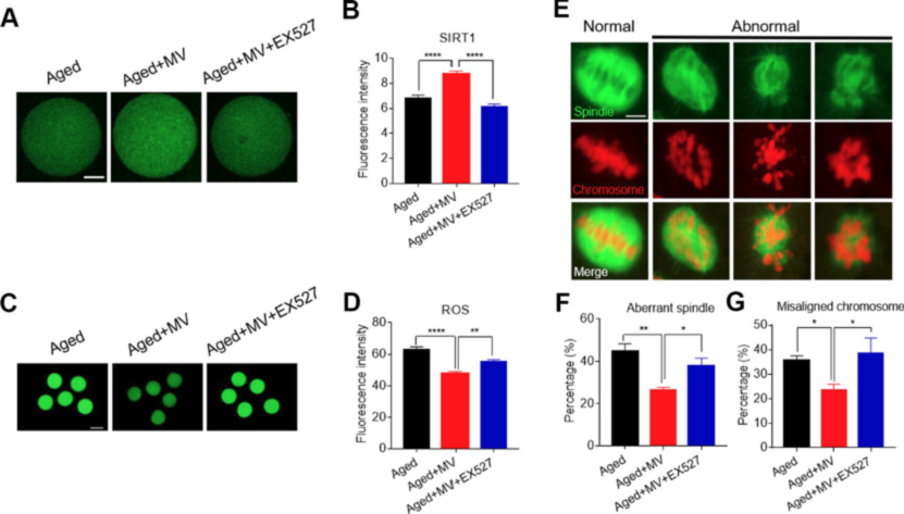
2.发现罗汉果甜苷V有效延缓猪卵子老化进程(Aging 2019),缓解环境污染物苯并芘(Frontiers in pharmacology 2021)、内毒素脂多糖(Front Cell Dev Biol 2021)、热应激(未发表数据)对卵子成熟的损害,可能与罗汉果甜苷V对线粒体功能保护及降低胞内ROS水平有关(图2)。本研究结果为利用植物提取物缓解有害应激对卵子发育损伤提供重要的可选方案。

 

图(2罗汉果甜苷V延缓卵子体外老化进程的机理。

3.发现罗汉果具有抗雌性生殖衰老的作用育龄妇女随着年龄增大,其生育力会急剧下降,卵巢衰老、卵子质量变差是主要原因。在饮水中长期添加罗汉果甜苷提取物能有效缓解老龄雌性小鼠生殖衰老症状Food and Function 2022(图3。本研究结果为利用植物提取物延缓生殖衰老提供重要参考。

 

图(3)罗汉果甜苷提取物抗老龄雌性小鼠生殖衰老的作用

以上研究揭示了罗汉果在雌性生殖方面的功能性作用,说明罗汉果在动物繁殖和人类生殖医学上具备重要的潜在应用价值,具有广阔的应用前景。论文的通讯作者为梁兴伟教授,第一作者分别为博士生聂骏宇,硕士生隋鲁旻、严可、杜亚,研究工作得到陆阳清课题组各位老师的鼎力支持。论文得到国家自然科学基金(82160287)广西自然科学基金(2018GXNSFAA138125,2020GXNSFAA159099)太阳成集团tyc122cc人才项目(XTZ170099)、广西引进海外高层次人才“百人”计划、亚热带农业生物资源保护与利用国家重点实验开放课题(SKLCUSA-b201913),广西研究生教育创新计划资助项目(YCBZ2019005)的资助

 

发表论文列表:

1.  Du Y, Liu J, Liu S, Hu J, Wang S, Cui K, Yan K, Liu X, Wu N-R, Yang X, and Liang X. Mogroside-rich extract from Siraitia grosvenorii fruits protects against the depletion of ovarian reserves in aging mice by ameliorating inflammatory stress. Food and Function 2022;9:121-130.

2.  Nie J., Yan K., Sui L., Zhang H., Zhang H., Yang X., Lu S., Lu K., Liang X.: Mogroside V improves porcine oocyte in vitro maturation and subsequent embryonic development. Theriogenology 2020;141:35-40 (入选ESI高被引论文)

3.  Yan K., Cui K., Nie J., Zhang H., Sui L., Zhang H., Yang X., Xu C. L., Liang X.: Mogroside V Protects Porcine Oocytes From Lipopolysaccharide-Induced Meiotic Defects. Front Cell Dev Biol 2021;9:639691.

4.  Sui L., Yan K., Zhang H., Nie J., Yang X., Xu C. L., Liang X.: Mogroside V Alleviates Oocyte Meiotic Defects and Quality Deterioration in Benzo(a)pyrene-Exposed Mice. Frontiers in pharmacology 2021;12:722779.

5.  Nie J., Sui L., Zhang H., Zhang H., Yan K., Yang X., Lu S., Lu K., Liang X.: Mogroside V protects porcine oocytes from in vitro ageing by reducing oxidative stress through SIRT1 upregulation. Aging 2019;11:8362-8373.

授权专利:

梁兴伟,聂骏宇,肖鹏,卢克焕;罗汉果提取物Mogroside V在促卵母细胞体外成熟方面的应用, 2020-12-8, 中国, ZL201810318077.1

 

 

/文:梁兴伟




关闭

Baidu
sogou